全国第十二届残疾人运动会暨第九届特殊奥林匹克运动会将于本年12月8至15日由粤港澳三地联合举办,澳门赛区将承办残奥和特奥两个羽毛球比赛项目。为完善赛事筹备工作,十五运会及残特奥会澳门赛区筹备办公室将于本周末(8月16和17日)在澳门东亚运动会体育馆举行运行测试,门票将于明(13)日起免费派发,欢迎市民和旅客进场支持残特奥会,为运动员加油打气。
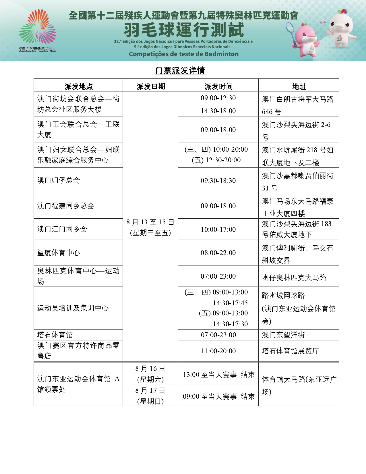
有兴趣入场观赛的市民和旅客,可于8月13至15日前往指定地点索取残特奥会羽毛球运行测试门票(详情请见附表),每人每次限取2张门票,亦可于比赛当日在澳门东亚运动会体育馆现场领票处取票进场,项目运行测试门票不设划位,派完即止。持票人士可在比赛开始前一小时入场,进场时请留意门票条款,并按工作人员指引有序进场。
残运会和特奥会羽毛球运行测试均在澳门东亚运动会体育馆A馆进行,8月16日下午2时将率先进行特奥会羽毛球运行测试,而残运会羽毛球运行测试邀请了本地和广东球队作赛,赛事将于8月17日上午10时至下午5时30分举行。是次项目运行测试按照正赛的标准和要求,对赛事组织的各个筹备环节进行检视,为12月举行的残特奥会做足准备。
如欲参阅更多赛事资料,可浏览赛事官方网页www.2025nationalgames.gov.mo。同时,欢迎关注“第十五届全运会澳门赛区”Facebook 专页及“全运会残特奥澳门赛区”微信公众号。

